大学派-高考志愿填报专家
全国
北京
天津
河北
内蒙
山西
上海
江苏
浙江
山东
安徽
湖北
湖南
河南
江西
广东
广西
福建
海南
重庆
四川
云南
贵州
西藏
陕西
甘肃
宁夏
青海
新疆
辽宁
吉林
黑龙江
报
志愿填报
录
录取分数线
专
专业推荐
校
高校大全
评
学科评估
首页
>>
高考资讯
>>
文章查看
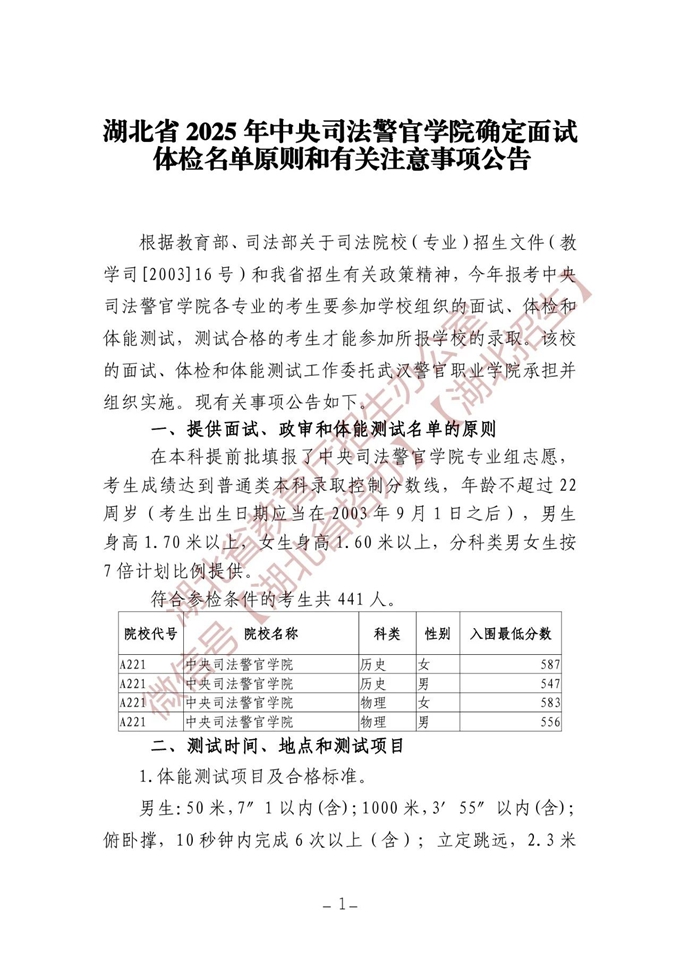
湖北:2025年中央司法警官学院确定面试体检名单原则和有关注意事项公告
发布时间:2025-07-02 08:20 来源:湖北省招办
上一篇:
湖北省2025年中国消防救援学院招生面试名单确定原则和有关注意事项公告
下一篇:
甘肃:2025年军队院校招生体检结果查询公告
广告位火热招租中……
高校推荐
更多 >
中山大学
中国科学技术大学
南京大学
华中科技大学
北京大学
清华大学
复旦大学
上海交通大学
浙江大学
武汉大学
华中科技大学
南京大学