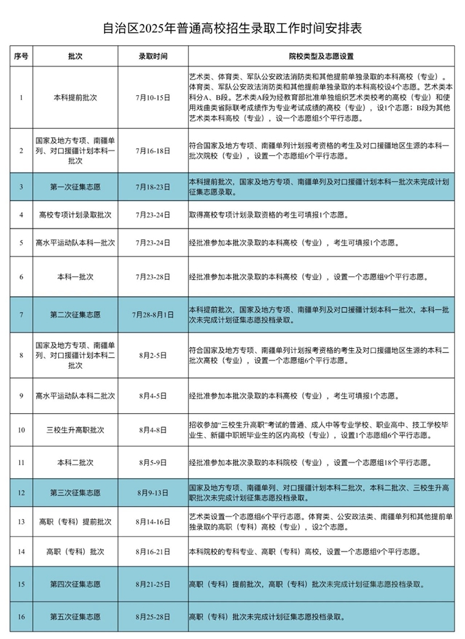
自治区2025年普通高校招生录取工作将于7月10日正式开始,预计8月28日结束,详见《自治区2025年普通高校招生录取工作时间安排表》。录取分本科提前批次,国家及地方专项、南疆单列、对口援疆计划本科一批次,高校专项计划批次,高水平运动队本科一批次,本科一批次,国家及地方专项、南疆单列、对口援疆计划本科二批次,高水平运动队本科二批次,本科二批次,高职(专科)提前批次,高职(专科)批次共10个批次进行。“三校生升高职”批次录取预计8月4日开始,8月13日结束。
在国家及地方专项、南疆单列和对口援疆计划本科一批次,本科一批次及本科二批次录取结束后,各安排一次征集志愿;在高职(专科)批次录取结束后,安排两次征集志愿。根据高校未完成招生计划的情况,组织尚未被录取的考生在网上填报征集志愿,投档时以当次征集志愿信息为依据进行投档。从本科一批次征集志愿起,考生可同时修改填报后续批次志愿。
特别提醒:今年普通高考录取工作继续采取异地远程网上录取,不存在其他录取形式。希望广大考生及家长不偏听偏信,提高防范意识,妥善保管本人信息,避免上当受骗。录取期间,自治区教育考试院根据录取工作进程将及时更新录取数据,考生可登录新疆教育考试院官方网站(www.xjzk.gov.cn),在“公众服务大厅”栏目中选择“录取查询”系统,查看录取结果。
