三、投档分数使用和规则篇
25.我区的投档依据和投档规则是怎样的?
答:(1)投档依据。我区普通高校招生依据考生普通高校招生全国统一考试和广西普通高中学业水平选择性考试科目成绩,参考综合素质评价,在录取最低控制分数线上,以分批次、分院校专业组、分首选科目的考生志愿为投档依据,按投档基准分从高到低排序投档。普通类考生以高考总分(考生总成绩+政策性加分,下同)作为投档基准分,艺术类(使用校考成绩录取的批次除外)和体育类考生以综合分作为投档基准分。
(2)投档规则。
①平行志愿批次:按照“分数优先、遵循志愿”的原则进行投档。根据考生投档基准分、志愿顺序和院校专业组招生计划,按照线上生源数和计划数1:1的比例,从高分到低分投档给高校。
②单志愿批次:按照“志愿优先、遵循分数”的原则进行投档,原则上将符合高校条件的考生按照与高校确定的投档比例(1:1.2以内)投档。同投档基准分、同高校志愿的考生不受投档比例的限制,达到院校专业组投档线的将全部投出。使用艺术校考成绩或戏曲类省际联考成绩录取的,将所有符合条件的考生全部投出。
26.批次投档顺序对考生可能产生哪些影响?
答:(1)本科提前批的空军招飞类将先行投档,待该类院校及专业录取完成后再进行后续批次(含本科提前批艺本一批以外的其他小批次)的投档录取。即填报了空军招飞类的考生,还可填报后续批次的院校和专业,如未被空军招飞类的院校录取,还可继续参与已填报的后续批次的投档录取。
(2)部分批次实行并行投档,即在同一时段进行投档。例如,本科提前批的艺本二批、其他二类和其他三类实行并行投档,也就是本科提前批艺本二批投档后,填报了该批次的考生的档案正处于“院校在阅”状态,此时本科提前批其他二类也进行投档,则处于“院校在阅”状态的考生即使填报了本科提前批其他二类志愿,也无法投档到本科提前批其他二类。高职高专提前批的艺术、体育和其他类也同样采取并行投档的方式。
(3)本科提前批艺术类的2个小批次实行前后依次投档,即艺本一批投档录取完成后才进行艺本二批的投档,因此考生可以兼报艺本一批和艺本二批。
(4)部分批次征集志愿可能会与其他批次的正投录取或征集志愿同时进行,投档顺序以我区同年的录取日程安排为准,参加征集志愿的考生应予以关注。
27.平行志愿投档基准分是如何构成的?
答:(1)普通类投档基准分构成:高考总分,即考生总成绩与政策性加分之和。
(2)艺术类平行志愿投档基准分构成:综合分,即高考总分×50%+艺术统考成绩×(750/300)×50%(综合分的计算分为两步:第一步,分数换算,将艺术统考成绩按比例换算为满分为750分的成绩,即艺术统考成绩×750/300;第二步,权重分配后相加,高考总分占50%,换算后的艺术统考成绩占50%,即高考总分×50%+换算后的艺术成绩×50%,综合分四舍五入取整)。
(3)体育类投档基准分构成:综合分,高考总分×70%+体育统考成绩×(750/100)×30%(综合分的计算分为两步:第一步,分数换算,将体育统考成绩按比例换算为满分为750分的成绩,即体育统考成绩×750/100;第二步,权重分配后相加,高考总分占70%,换算后的体育统考成绩占30%,即高考总分×70%+换算后的体育成绩×30%,综合分四舍五入取整)。
28.院校专业组平行志愿如何投档?
答:院校专业组平行志愿投档是以院校专业组为基本投档单位,按照“分数优先、遵循志愿”的规则进行投档,未完成的计划或考生退档后的计划差额公开征集志愿,不再补投档。普通批平行志愿投档时,按考生投档成绩从高分到低分排序,逐个对考生的“平行志愿”从1-40院校专业组的顺序进行检索,一旦出现符合投档条件的院校专业组,即向该院校专业组投档。当遇到多名考生成绩相同时,按照同分投档排序规则排序。
例如:考生甲,计算机检索到该生时,首先检索该生填报志愿的1院校专业组,如果1院校专业组投档档案数已满,则该生无法投到该院校专业组;按规则继续检索2院校专业组,如果2院校专业组投档档案数不足,则该生档案投到2院校专业组,计算机不再检索该生的3-40院校专业组志愿,依此类推。如果该生填报的所有院校专业组都无法满足投档条件,则该生的所有平行志愿均无法投档,只能参加征集志愿。计算机完成对考生甲的全部检索后,再处理下一位考生。
需要特别提醒的是,平行志愿实行一次投档,不补充投档。考生投档后如果因不服从调剂、身体条件、单科成绩等原因被退档,只能参加征集志愿或下一批次的投档。
29.平行志愿投档时,考生投档成绩相同的,如何排序?
普通类考生投档基准分相同时,依次按语文数学两科之和、语文或数学单科最高成绩、外语单科成绩、首选科目单科成绩、再选科目单科最高成绩、再选科目单科次高成绩由高到低排序投档;如仍相同,比较考生志愿顺序,顺序在前者优先投档,志愿顺序相同则全部投档,是否录取由高校按照招生章程公布的原则决定。
例:普通类考生甲和考生乙,首选科目均为物理,考生总成绩均为639分,其中考生甲的语文120分,数学110分,考生乙的语文111分,数学119分。两名考生高考文化成绩相同,计算机检索两位同学第一位序语文与数学成绩之和相同,第二位序比较语文或数学成绩的单科最高分,考生甲的语文和数学中的单科最高分120,考生乙的语文和数学中的单科最高分119。考生甲的语文数学单科最高分比考生乙高。因此,考生甲排序在考生乙之前,比考生乙先投档。
艺术类、体育类考生投档基准分相同时,首先比较考生高考总分,再按普通类考生位次排序规则依次比较,从高到低排序投档;如仍相同,比较考生志愿顺序,顺序在前者优先投档,志愿顺序相同则全部投档,是否录取由高校按照招生章程公布的录取规则决定。
30.不安排分省分专业招生计划,投档时是否包含政策性加分?
根据教育部《2025年普通高等学校招生工作规定》,所有高考加分项目及分值均不得用于高校不安排分省招生计划的艺术类专业、高水平运动队、高校专项计划等招生项目。
31.投档时政策性加分分值如何使用?
答:全国性加分项目的加分适用于所有高校的招生录取(不安排分省分专业招生计划的招生项目除外),地方性加分只适用于广西区属高校的招生录取(不安排分省分专业招生计划的招生项目除外)。因此,排序投档时,对考生填报的区外高校,若考生同时满足多项加分政策,将取其全国性加分项目中分值最高的一项加分计入总分;对考生填报的区内高校,若考生同时满足多项加分政策,将取其所有加分项目中分值最高的一项加分计入总分。
2025年报考考生的加分资格已全部审核完毕,并已在“广西招生考试院”网站进行公示,考生可登录查看。
四、录取安排与规则篇
32.考生可以在哪里查看我区2025年录取日程安排?
答:《广西2025年普通高校招生录取日程表》于6月下旬在“广西招生考试院”网站和“柳园清风”微信公众号发布,请考生和家长及时关注。
33.我区2025年高考录取流程是怎样的?
答:我区普通高校招生录取工作实行计算机远程异地网上录取,包括投档、阅档、预录取、录取检查、下载录取名册、填发录取通知书等六个环节。
(1)投档。考生填报志愿结束后,广西招生考试院在规定的时间、按批次、按比例投放考生的电子档案。
(2)阅档。档案投出后,招生院校的工作人员在本校招生录取场所通过网络下载考生电子档案,审阅考生电子档案。
(3)预录取。招生院校阅档后确定拟录取考生的拟录专业,对未被录取考生根据有关规定如实写明退档原因,在规定的时间内上传投档考生的预录取结果。
(4)录取退档。收到招生院校上传预录取结果后,广西招生考试院将根据招生院校招生章程中明确的招生政策和有关规定,对预录取结果进行核查,确认招生院校拟录(退)考生名单,对于退档考生,将其置为考生档案目前未投出状态,等待下一轮投档。
(5)制作录取名册。广西招生考试院核准拟录取考生名单后形成录取考生数据库,并据此制作录取名册,加盖录取专用章,作为考生被招生院校正式录取的依据。
(6)填发录取通知书。招生院校根据经广西招生考试院备案的录取考生名单规范填写考生录取通知书,由校长签发录取通知书,加盖本校校章,并负责将考生录取通知书连同有关入学报到须知、资助政策办法等相关材料一并直接寄送被录取考生。
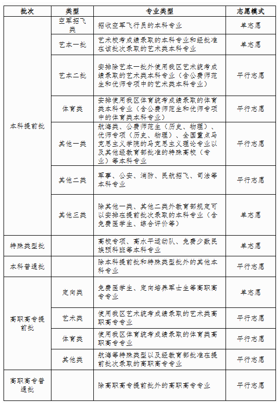
34.什么是录取批次?我区2025年共设置哪些批次?
答:按照招生录取的特征及条件将招生院校专业组分组,每组所包含的院校专业组在同一时段进行投档录取,称为一个录取批次。
我区2025年普通高校招生录取共设置5个批次。其中,本科层次设置3个批次:本科提前批、特殊类型批、本科普通批。高职高专层次设置2个批次:高职高专提前批、高职高专普通批。
35.我区共设置哪些科类?
答:共设置25个科类:历史类、物理类、历史+体育类、物理+体育类、艺术校考类、历史+音乐类(音乐表演)、历史+音乐类(音乐教育)、历史+舞蹈类、历史+表(导)演类(戏剧影视表演)、历史+表(导)演类(戏剧影视导演)、历史+表(导)演类(服装表演)、历史+播音与主持类、历史+美术与设计类、历史+书法类、历史+戏曲类、物理+音乐类(音乐表演)、物理+音乐类(音乐教育)、物理+舞蹈类、物理+表(导)演类(戏剧影视表演)、物理+表(导)演类(戏剧影视导演)、物理+表(导)演类(服装表演)、物理+播音与主持类、物理+美术与设计类、物理+书法类、物理+戏曲类。
36.各批次安排的专业有哪些?它们按照哪种志愿填报模式和投档录取模式?
