大学派-高考志愿填报专家
全国
北京
天津
河北
内蒙
山西
上海
江苏
浙江
山东
安徽
湖北
湖南
河南
江西
广东
广西
福建
海南
重庆
四川
云南
贵州
西藏
陕西
甘肃
宁夏
青海
新疆
辽宁
吉林
黑龙江
报
志愿填报
录
录取分数线
专
专业推荐
校
高校大全
评
学科评估
首页
>>
高考录取分数线
>>
2025年高考录取分数线
>>
文章查看
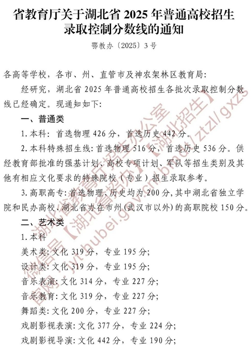
湖北省教育厅关于湖北省2025年普通高校招生录取控制分数线的通知
发布时间:2025-06-25 21:31 来源:湖北省教育厅
上一篇:
青海:2025年普通高校招生考试排序成绩一分一段统计表
下一篇:
新疆2025年普通高校招生各批次最低投档控制分数线确定
广告位火热招租中……
高校推荐
更多 >
中山大学
中国科学技术大学
南京大学
华中科技大学
北京大学
清华大学
复旦大学
上海交通大学
浙江大学
武汉大学
华中科技大学
南京大学