大学派-高考志愿填报专家
全国
北京
天津
河北
内蒙
山西
上海
江苏
浙江
山东
安徽
湖北
湖南
河南
江西
广东
广西
福建
海南
重庆
四川
云南
贵州
西藏
陕西
甘肃
宁夏
青海
新疆
辽宁
吉林
黑龙江
报
志愿填报
录
录取分数线
专
专业推荐
校
高校大全
评
学科评估
首页
>>
高考资讯
>>
文章查看
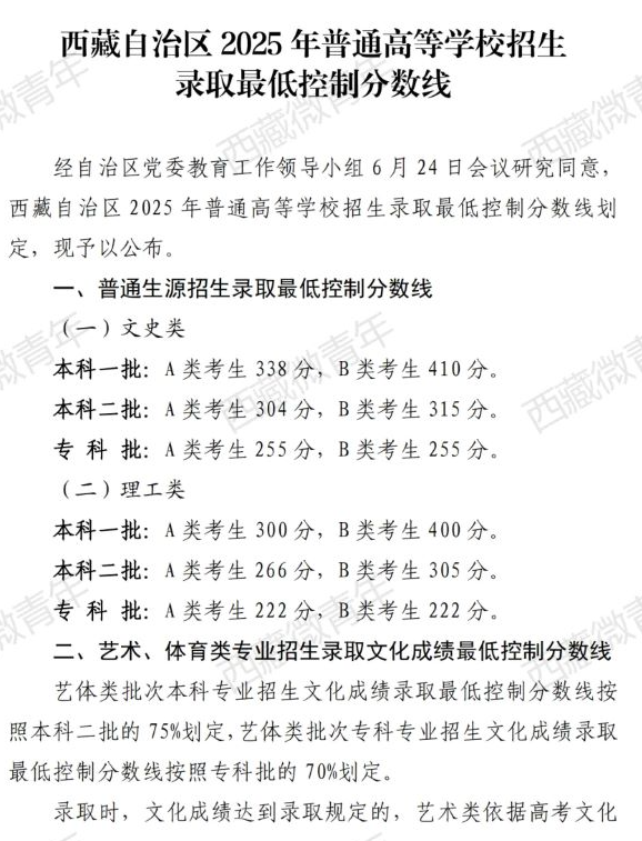
西藏:2025年普通高考分数线新鲜出炉
发布时间:2025-06-25 19:29 来源:西藏微青年
上一篇:
广西:2025年高考成绩查询方式公布,考生可于6月25日13:00查询高考成绩
下一篇:
河南省2025年普通高招分数段统计表
广告位火热招租中……
高校推荐
更多 >
中山大学
中国科学技术大学
南京大学
华中科技大学
北京大学
清华大学
复旦大学
上海交通大学
浙江大学
武汉大学
华中科技大学
南京大学