广告位火热招租中……
宁夏2025年普通高校招生录取时间安排
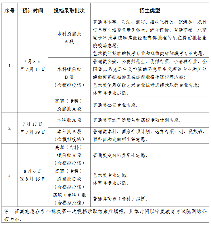
摘要宁夏2025年普通高校招生录取工作将于7月8日正式开始,预计8月16日全部结束,各批次录取工作时间具体如下:

宁夏2025年普通高校招生录取工作将于7月8日正式开始,预计8月16日全部结束,各批次录取工作时间具体如下:

2293391454.png

上一篇:四川:每个批次什么时候开始录取?2025年普通高校招生录取时间公布
下一篇:重庆市2025年普通高考录取时间安排
广告位火热招租中……
名校导航 更多 >