广告位火热招租中……
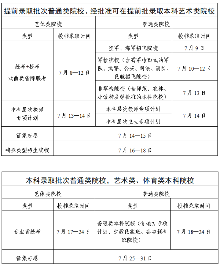
广东省2025年普通高校招生录取工作日程表
摘要

image.png

image.png


上一篇:江苏:2025年普通高校招生录取批次及时间安排
下一篇:湖南2025年高考本科批次志愿填报顺利结束,本科提前批录取7月8日开始
广告位火热招租中……
名校导航 更多 >