🔍
首页
高考最新资讯
高考志愿填报策略
历年高考录取分数线
全国高校大全
学科评估数据
招生专业导航
大学观察站
大学百科
全国
北京
天津
河北
内蒙
山西
上海
江苏
浙江
山东
安徽
湖北
湖南
河南
江西
广东
广西
福建
海南
重庆
四川
云南
贵州
西藏
陕西
甘肃
宁夏
青海
新疆
辽宁
吉林
黑龙江
广告位火热招租中……
首页
>>
高考资讯
>>
文章查看
志愿填报策略
2025高考经济类专业填报建议
2025高考志愿填报——南京高校报考指南
2025高考志愿填报——武汉高校报考指南
2025高考志愿填报——上海高校报考指南
山东:2025高考志愿填报总体思路是什么?
内蒙古:2025年普通高考网上填报志愿问答(72问)
新疆考生2025年高考志愿填报指导(二)
新疆考生 2025年高考志愿填报指导(一)
山东省普通高校招生志愿填报百问百答(2)(2025版)
山东省普通高校招生志愿填报百问百答(1)(2025版)
高考志愿新变化:填报志愿注意啥?
湖北省2025年普通高校招生网上填报志愿时间安排
招生专业推荐
信息安全:互联网时代的安全卫士
网络与新媒体:传播技术+实践赋能 成就未来传媒“守门人”
德语:小语种专业:语种“小” 世界“大”
汉语言文学:中文类专业:开设院校多 就业对口难
英语:英语+专业:变被动为主动
编辑出版学:现代社会的信息加工者
新闻学:既非“无冕之王”,亦非“新闻民工”
传播学:懂传播,才更懂我们所处的信息时代
网络与新媒体:传播技术+实践赋能 成就未来传媒“守门人”
广告学:广而告之,关于说服力的科学与艺术
历年录取分数线
武汉大学2024年高考全国各省分专业录取分数线明细表汇总
2025高考新疆普通批(物理类)投档分数线
2025高考【新疆内地班单列组】(物理类)投档分数线
2025高考安徽普通批(物理类)投档分数线(600分以上)
2025高考山西省普通批(物理类)投档分数线(580分以上)
2025年高考福建省普通批(物理类)投档分数线(600分以上)
2025年高考河南省普通批(物理类)投档分数线600分以上(不完全)
2025高考贵州普通批(物理)投档分数线(620分以上)
2025年河北省本科批平行志愿投档情况统计
学科评估数据
设计学学科评估结果(第四轮)
美术学学科评估结果(第四轮)
戏剧与影视学学科评估结果(第四轮)
音乐与舞蹈学学科评估结果(第四轮)
艺术学理论学科评估结果(第四轮)
图书情报与档案管理学科评估结果(第四轮)
公共管理学科评估结果(第四轮)
农林经济管理学科评估结果(第四轮)
工商管理学科评估结果(第四轮)
管理科学与工程学科评估结果(第四轮)
大学百科
平行志愿有哪些风险?
什么是农村贫困地区定向招生专项计划?
“平行志愿”是怎么回事?
考生如何避免被退档?
何谓征集志愿?填报时注意什么?
什么叫“只招有专业志愿考生”?
什么是学校分数级差?什么是专业分数级差?
录取批次是如何划分的?
同意调剂专业是什么含义?是否会被调到该校未在本省投放计划的专业?
如何避免高分低录甚至落榜?
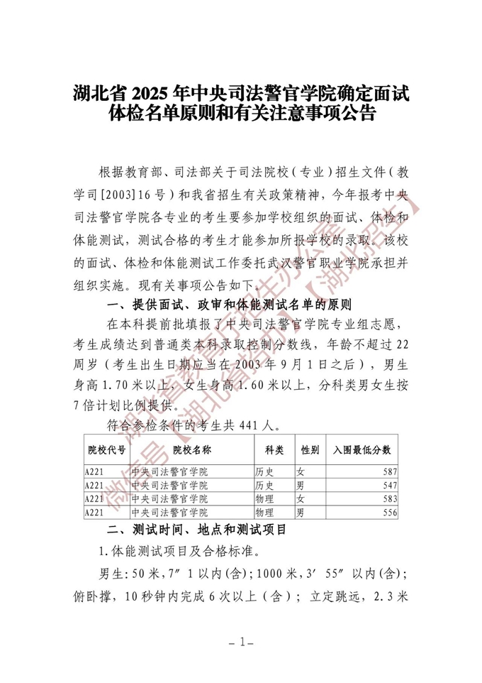
湖北:2025年中央司法警官学院确定面试体检名单原则和有关注意事项公告
发布时间:2025-07-02 08:20 来源:湖北省招办
摘要
上一篇:
湖北省2025年中国消防救援学院招生面试名单确定原则和有关注意事项公告
下一篇:
甘肃:2025年军队院校招生体检结果查询公告
广告位火热招租中……
名校导航
更多 >
中山大学
中国科学技术大学
南京大学
华中科技大学
武汉大学
浙江大学
上海交通大学
复旦大学
清华大学
北京大学